商会介绍
INTRODUCTION TO CHAMBER OF COMMERCE
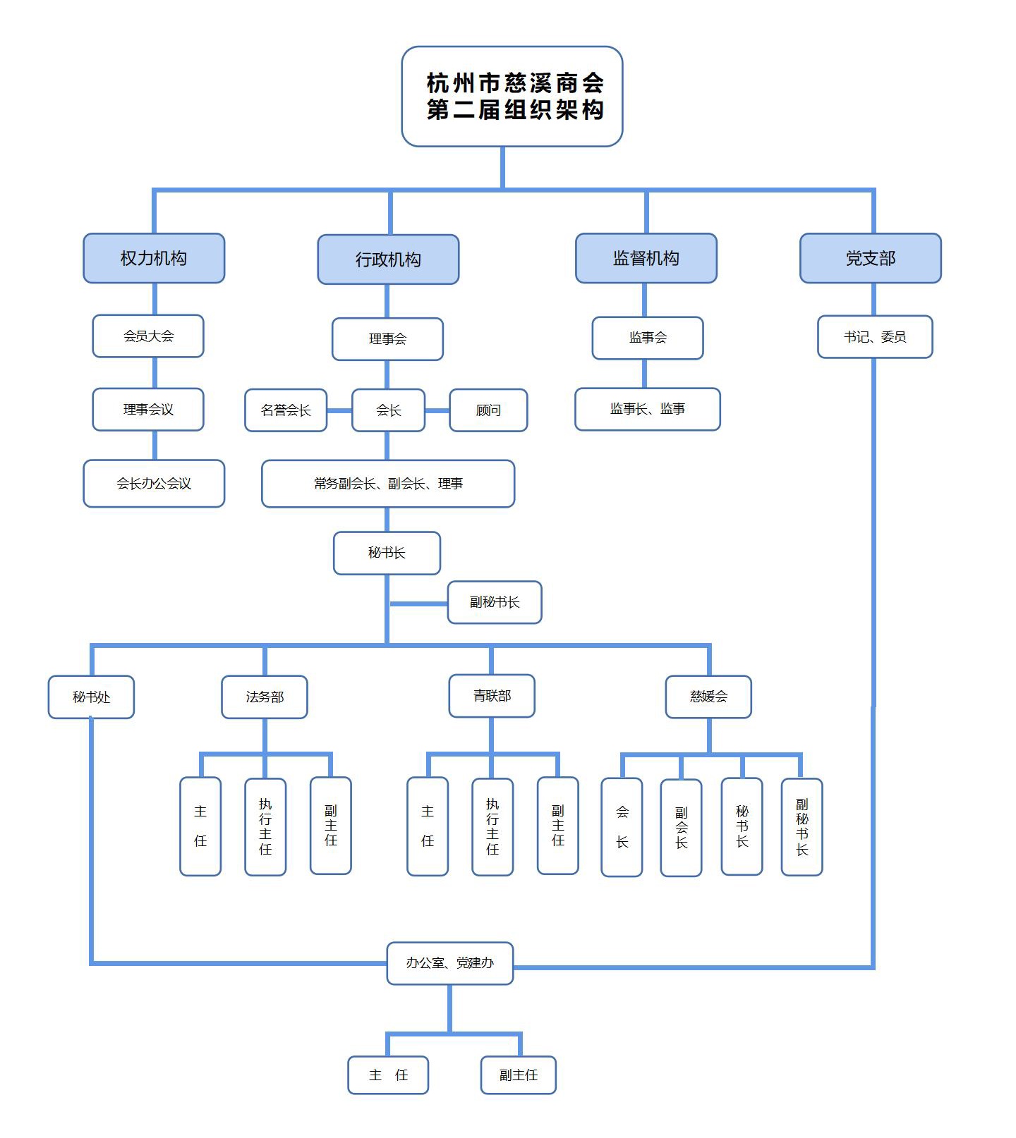
  杭州市慈溪商会于2018年7月成立,注册时有会员企业38家。2022年11月8号,慈溪商会召开了二届一次会员大会,成功换届,现有注册会员207家,理事会成员单位69家,其中,常务副会长12家,副会长14家。会员中有党员67名,民建会员4名,九三学社会员3名,会员企业经营范围涵盖20多个行业。商会内设:秘书处、办公室(党建办)、法律维权部、青年创业联络部,妇女工作委员会(简称“慈媛会”)。 省政协常委、民建浙江省委副主委、市工商联副主席、浙商创投董事长陈越孟任会长(二届连任)。
  杭州市慈溪商会是5A级社会组织,2021-2022年度全国“四好”商会 ,省、市“四好“商会,2023福布斯中国最具影响力商会50强,杭州市品牌社会组织,慈溪市优秀慈商联络站,世界首届(2020)会长大会评为”抗疫先进社会组织”,2021、2022年度被市工商联评为“民营企业调查先进单位”,杭州市工商联联合会商事调解服务站,先进基层党组织、先进党组织、优秀特色党建品牌项目、五星级基层党组织、优秀党建工作法单位等;2024、2025年度被市工商联评为“万企兴万村”成绩突出单位,民营企业调查点工作优秀单位等。
  杭州市慈溪商会,愿与各界精英携手并进,共创未来!